be a lawyer

論証集

論文式試験で合格答案を仕上げるためには、「正確で再現性の高い論証」を自在に使いこなす力が不可欠です。本論証集では、重要論点を押さえつつ、覚えるべきポイントを簡潔に整理。机上の空論に終わらない、実戦で“使える”論証を厳選して掲載しています。限られた時間で効率よく学習したい方におすすめの一冊です。

こんな方におすすめ!

論文式試験で合格答案を書くためには、「正確で再現性の高い論証」を自在に使いこなす力が求められます。
この論証集は、重要論点を押さえたうえで、実戦で“使える”論証だけを厳選。覚えるべきポイントを簡潔に整理し、答案で活かせる力が身につきます。
論証の引き出しを増やしたい方、暗記に頼らず応用力を高めたい方におすすめです。

study

各科目の重要論点を
短時間で復習したい

online-lesson

過去問演習や模試の前に
論点を効率よく確認したい

order-made

プロが制作した論証集で
しっかりと学習したい

論証集の
サービス内容

サービス内容

答案に落とし込める
「実戦的な論証力」を育てる一冊

論証集は、司法試験における主要科目の頻出論点について、再現性の高い論証を厳選・整理した教材です。論点ごとに、必要な知識や論証の型を明確にまとめているため、試験本番で迷いなくアウトプットする力を身につけることができます。
すべての論証は予備試験合格かつ司法試験超上位合格者が執筆しております。単なる暗記ではなく、「どう書けば伝わるか」「何を押さえるべきか」といった、実際の答案に落とし込める視点を盛り込んでいます。机上の空論ではない、“現場で使える論証”を身につけたい方に最適です。

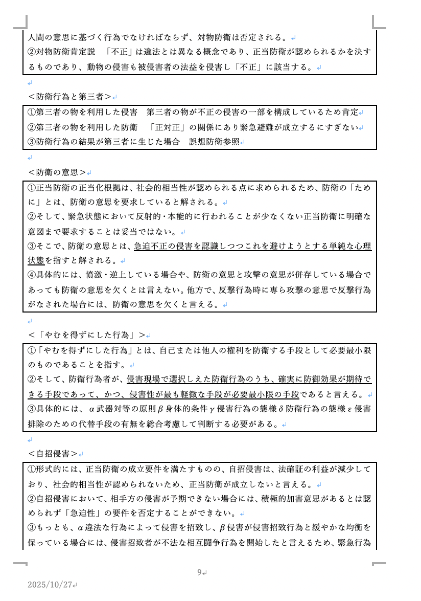
論証集サンプル

刑法

民法

受講生の声

実際に論証集を購入し、ご活用いただいた方々の声をご紹介します。
論証集を活用してどのような学びや変化があったのか、リアルな声をお届けします。

男性
川口様 男性

「過不足なく情報を集約!」 司法試験の論証集で良いのがないか探していたところ、BLYの論証集に辿り着きました。実践的な論証集で、細かいところまで必要な情報が書かれており、とても役に立っています。

男性
嶋田様 男性

「性に合う論証集として定評!」 予備校の論証集を使用していましたが、自分に合わなかったため、BLYの論証集を利用しました。自分に合った論証集に巡り会えたと感じています。

男性
岡田様 男性

「自分だけの論証集にカスタマイズ!」 論証集は自分なりにカスタマイズしたいため、BLYの論証集を購入しました。BLYの論証集はWordで作成されており、自分で必要な情報を追記することができるので、今も「自分だけの」BLY論証集として利用しています。

受講の流れ

STEP 01

お申し込み

申し込みページで、購入希望の論証集にチェックを入れてお申し込みください。

STEP 02

確認
決済方法のご連絡

担当者より、申し込み内容の確認と決済方法のご案内のメールをお送りします。
内容にお間違いがなければ決済手続きをお願いいたします。

STEP 03

ダウンロード

入金確認後、ダウンロードリンクをお送りいたします。

STEP 04

論証集の活用

必要に応じて印刷・書き込みをして、繰り返しご活用ください。

料金

論証集・まとめノートは、必要な科目だけをピンポイントで購入することも、
まとめてお得にセット購入することも可能です。
学習の進捗やスタイルに応じて、無駄なくご利用いただけます。

論証集

基本7科目

憲法 / 行政法 / 民法 / 商法 / 民事訴訟法 / 刑法 / 刑事訴訟法

単品価格

各 ¥2,500

単品で購入する

セット価格

7科目セット

¥12,000

セットで購入する
まとめノート

基本7科目

憲法 / 行政法 / 民法 / 商法 / 民事訴訟法 / 刑法 / 刑事訴訟法

単品価格

各 ¥2,980

単品で購入する

セット価格

7科目セット

¥15,000

セットで購入する

よくある質問

サービスに関してよくいただくご質問をまとめました。
ご不明点があれば、お気軽にお問い合わせください。

PDFの内容は印刷できますか?

はい、印刷可能です。ご自宅のプリンターやコンビニ印刷でご利用ください

スマートフォンやタブレットでも閲覧できますか?

PDF形式のため、各種デバイスで閲覧が可能です。専用アプリなどのインストールは不要です。

内容の一部を事前に確認することはできますか?

商品の性質上、購入前のサンプル提供は行っておりませんので、あらかじめご了承ください。
気になる点がある場合は、お申し込み前にお気軽にご相談ください。

購入後の返品はできますか?

デジタル商品の性質上、購入後の返品・返金は承っておりません。ご不明点がある場合は、事前にお問い合わせください。

その他のサービス

be a lawyerでは、他にもこんなサービスを提供しています。
複数のサービスの併用も可能です。

お申し込みはこちら

各種サービスのお申し込みはこちらからどうぞ。
お申し込みページにてサービスを選択することができます。
申し込み前に質問などがある方は
お問い合わせフォームより
お気軽にご連絡ください。